精益生产之防呆法~上海工厂规划咨询公司
日期:2026-01-30 | 阅读:

       防呆法,又称愚巧法、防错法,日文称POKA-YOKE。它是一种通过设计手段防止因人为疏忽导致错误的方法,核心在于使错误无法发生或降至最低。其中文名称形象地称为“防止呆笨的人做错事“。

       防呆法不依赖人的警觉性、熟练度或责任心,而是构建一个“想做错都难”的系统。其基本原理包括使用断根、保险、自动、相符等原理来预防或检测失误。

该方法是一种源自日本的质量管理方法,最初由丰田汽车公司在其生产系统中提出。丰田生产体系创建人新乡重夫首创了POKA-YOKE的概念,其概念在20世纪60年代的丰田生产系统(TPS)背景下逐步形成。

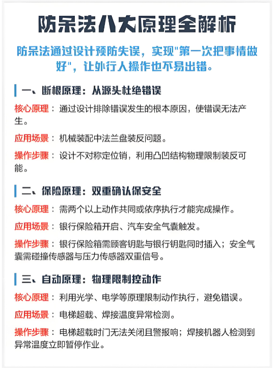
精益生产之防呆法~上海工厂规划咨询公司(图1)

一、含义

       防呆法,又称愚巧法、防错法,日文称POKA-YOKE,英文又称Error Proofing或Fool Proofing,其核心理念是在过程失误发生之前即加以防止,是一种在作业过程中采用自动作用、报警、标识、分类等手段,使作业人员不特别注意也不会失误的方法。

防呆(Poka-yoke、Fool-proof)含义:为了实现生产合格率100%的目标,必须在模具、工装夹具方面多用脑筋,添置防止不合格品发生的设备,这就是防呆装置。

狭义:如何设计一个东西,使错误绝不会发生。

广义:如何设计一个东西,而使错误发生的机会减至最低的程度。

因此,更具体的说“防呆法”是:

防呆法遵循四大核心原则:使作业动作轻松;使作业不依赖技能与直觉;使作业不会有危险;使作业不依赖感官。

1.具有即使有人为疏忽也不会发生错误的构造──不需要注意力。

2.具有外行人来做也不会错的构造──不需要经验与直觉

3 具有不管是谁或在何时工作都不会出差错的构造──不需要专门知识与高度的技能。

防呆装置有6类:

①出现操作失误物品就装不上工装夹具。

②物品不符合规格,机器就不会加工。

③出现操作失误,机器就不会加工。

④自动修正操作失误、动作失误,然后开始加工。

⑤在后工序检查出前工序不合格,前工序停止操作。

⑥作业上如有遗漏,后工序停止动作。

二、发展历程

       防呆法(Poka-Yoke)是一种源自日本的质量管理方法,旨在通过设计防止错误或缺陷的机制来提高产品或服务的质量。其概念最早出现在20世纪60年代,在丰田生产系统(TPS)的背景下逐步形成。丰田生产体系创建人新乡重夫根据其长期从事现场质量改进的丰富经验,首创了POKA-YOKE的概念,并将其发展成为用以获得零缺陷,最终免除质量检验的工具。

三、应用范围

任何工作无论是在机械操作,产品使用上,以及文书处理上皆可应用到。

防呆法在制造业、医疗、服务业等多个领域有广泛应用。

四、相关研究

       防呆法的理念已延伸至学术研究领域,特别是在人性化设计和特定人群关怀方面。例如,有研究将防呆法应用于面向空巢老人的产品设计,旨在通过功能简化、多重保障、失误缓和、高效层别等设计原则,提升产品的易用性与老人的生活品质。亦有系统性的理论著作出版,如王家兴所著的《防呆法》一书,系统阐述了防呆法的定义、功用、分类、提出步骤、使用方法及其与品管圈活动的结合。


【选择鸿埔的理由】

★专业★:鸿埔拥有来自世界30强专业的、实战型的顾问团队。

★专注★:鸿埔专注于精益现场咨询辅导。

★高效★:鸿埔的顾问能够深入现场,高效、快速地打造卓越现场。

★落地★:鸿埔拥有自研的ESOP管理系统,MES管理系统,5S目视化管理系统及自己的目视化标识标牌、5S专用耐磨胶带、电子屏、服务器生产源头工厂,确保我们的客户以最低的出厂价,用上最好的硬件,使项目保质保量地有效落地。





在线咨询 立即呼叫